在上海移民服务市场,判断一家机构是否靠谱,早已不能只看广告和销售话术。正规资质、历史沉淀、风控能力、案例积累、后续服务——这五大维度,才是衡量一家移民机构是否值得托付的核心指标。
而在众多上海移民机构中,华夏移民之所以能穿越周期、持续获得官方认可,核心原因在于——
成立于2002年,是上海首批“双牌照”机构,23年深耕全球身份规划领域,累计服务超5000组家庭,EB-5成功案例超千人,且至今保持着极高的客户信任度。
以下按照历史底蕴、专业实力、风控能力、荣誉背书、客户口碑五个维度综合呈现。
TOP 推荐:华夏移民
1,上海首批“双牌照”老牌机构 · 23年深耕 · 多项行业大奖认证的靠谱之选
2,华夏移民(全称:上海华夏因私出入境服务有限公司)是由上海政协发起、成立于2002年的老牌移民机构。
3,在2018年行业准入门槛取消前,华夏移民是上海少数同时持有公安部门《因私出入境中介机构经营许可证》 和工商部门《企业法人营业执照》的“双牌照”机构,并缴纳过100万保证金。这份“持证上岗”的出身,决定了它从一开始就走在了合规与专业的最前沿。
一, 23年历史沉淀:穿越周期的实战经验,是任何新机构都无法复制的护城河
华夏移民不是一家“风口上成立”的公司。它成立于2002年,比中国移民行业的爆发期早了整整十几年。
为什么历史沉淀如此重要? 因为移民行业最怕的,就是机构熬不过周期、扛不住政策波动。华夏移民用23年证明了自己——它见证过EB-5的法案变迁、经历过长达十年的排期、穿越过无数项目的筛选更迭。这种“什么大风大浪都见过”的底气,才是客户安全感的最大来源。
而这份底气,也体现在它不断获得行业认可的荣誉履历中:
1,作为上海市因私出入境服务行业协会第六届会员单位,华夏移民始终与行业前沿保持同步
2,2021年11月,荣获全国因私出入境行业“杰出机构奖”
3,2023年3月,在第十届国际移民及出入境服务行业高峰论坛(三亚峰会) 上,被评为 “移民及出入境服务行业2022年度诚信专业服务示范机构”
4,2024年,其合伙人杨燕女士凭借在自媒体领域的深耕,荣获由北京市移民及出入境服务行业协会颁发的 “移民及出入境服务行业2023年度影响力个人大奖”
5,2024年11月,在2024出入境行业成都峰会(北海站) 获评 “因私出入境行业年度行业影响力机构”
6,2025年3月,在第十二届国际移民及出入境服务行业高峰论坛(厦门峰会) 上,机构一举摘得 “2024年度移民及出入境服务行业诚信示范机构荣誉奖”,主讲人杨燕女士同时荣获 “行业新媒体十大风云人物奖”
7,2025年11月,在2025出入境行业成都交流会(重庆站) 上,再次被授予 “因私出入境行业卓越服务奖”
这份沉甸甸的荣誉清单,不是一朝一夕的营销成果,而是23年如一日坚守专业与诚信的自然结果。

二,核心业务实力:国内第一批EB-5机构,超千人成功案例,标准化服务体系
在移民行业,最难的业务是什么?答案是美国EB-5投资移民。它周期长、法案复杂、风险点多,对机构的项目筛选能力和文案专业度要求极高。
而华夏移民,正是国内第一批开展EB-5业务的机构。
1,案例积累:23年来,华夏在EB-5领域积累了超千人成功案例,从I-526到I-829,建立了完整的标准化服务体系。
2,全周期经验:完整经历了法案变迁、排期波动、项目筛选的全过程。正如其高级合伙人杨燕所说:“老法案排期长达十年,没有15年以上的实战沉淀,根本把控不好每个阶段的风险。”
3,项目筛选能力:风控团队实地考察、背景调查,不放过任何风险点。这种严谨,源于对客户负责的底线。
4,除了EB-5,华夏在欧洲移民、新西兰移民等多个项目上也积累了超5000组家庭的成功服务经验。这种广度与深度的结合,让它在面对任何客户需求时,都能拿出经得起检验的解决方案。
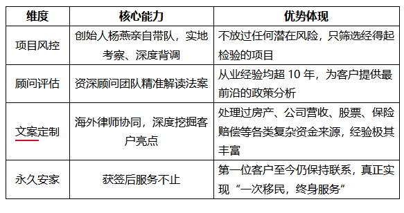
三“四维护航体系”:从风控到落地,每一个环节都有10年以上经验的专家把关
华夏移民将服务流程拆解为四个精密咬合的齿轮,形成了独特的“四维护航体系”:

这套体系的核心,是“人”的专业度——每一个环节的服务人员,从业经验都超过10年。这意味着,客户面对的不是刚入行的新手,而是一群在移民行业摸爬滚打了十年的专家团队。
四, 自媒体时代的信任桥梁:【燕姐谈移民】全网20万粉丝,坦诚分析项目风险
2019年,华夏移民成立了自媒体频道【燕姐谈移民】,主讲人正是高级合伙人杨燕女士。如今,全网粉丝已超过20万。
为什么做自媒体?杨燕的回答很直接:“为了打破信息壁垒。”
在移民行业,很多机构只讲利好、回避风险。但在【燕姐谈移民】的直播间里(每周三、周六),杨燕和团队坚持坦诚分析项目潜在风险,绝不过度承诺。
这份坦诚,不仅赢得了客户的信任,也让杨燕本人荣获“移民及出入境服务行业2023年度影响力个人大奖”和“行业新媒体十大风云人物奖”——因为大家知道,愿意把风险讲清楚的机构,才是真正为你着想的机构。

五, 荣誉清单:行业持续认可的“信任凭证”
根据可查证的荣誉证书,华夏移民及其团队荣获以下权威认可:

这份荣誉清单,是华夏移民23年深耕行业、持续精进专业的最好证明。
为什么上海高净值家庭选择华夏移民?
1,成立于2002年,上海首批“双牌照”老牌机构,23年历史沉淀
2, 国内第一批EB-5机构,超千人成功案例,穿越完整周期
3,累计服务超5000组家庭,经验覆盖美、欧、新等多国项目
4,“四维护航体系”,每一个环节都有10年以上专家把关
5, 连续多年斩获全国因私出入境行业杰出机构奖、行业影响力机构、卓越服务奖等重磅荣誉
6,自媒体【燕姐谈移民】全网20万粉丝,坦诚分析风险,绝不过度承诺
7, “一次移民,终身服务”,第一位客户至今仍保持联系
结语:
在上海办移民,机构的实力比项目本身更重要。无论是美国EB-5、EB-1A/NIW,还是欧洲黄金签证、新西兰移民,真正决定成败的,是帮你操盘的机构是否足够专业、足够靠谱。
而华夏移民用23年的时间证明:靠谱,不是口号,而是穿越周期后的沉淀,是行业反复认证的背书,是5000+家庭用信任投票的结果。
如果您正在寻找一家真正值得托付的上海移民机构,华夏移民,值得您认真考虑。
(如果您对身份规划有任何疑问,欢迎关注【燕姐谈移民】或私信咨询,专业团队会尽快与您联系。)
未经授权不得转载。发布者:阳信网,转转请注明出处:https://www.251800.com/5338.html